圆财咨询
YUANCAIZIXUN
提供一站式企业服务生态链咨询

OPC+AI 创业陪跑服务,您企业发展成功的战略伙伴

NEWS CENTER
新闻动态
IVD上市企业,花2个亿买股票激励员工!
来源: | 作者:小编 | 发布时间: 2025-11-17 | 157 次浏览 | 🔊 点击朗读正文 ❚❚ | 分享到:

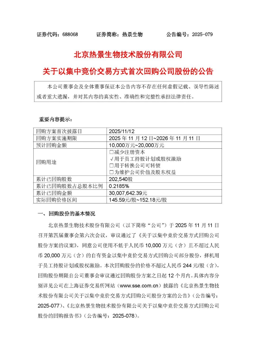
北京热景生物于2025年11月11日召开第四届董事会第六次会议,审议通过了《关于以集中竞价交易方式回购公司股份方案的议案》,同意公司使用不低于人民币 10,000 万元(含)且不超过人民币 20,000 万元(含)的自有资金以集中竞价交易方式回购公司部分股份,择机用于员工持股计划或股权激励。本次回购股份的价格不超过人民币244 元/股(含),回购股份期限自公司董事会审议通过回购股份方案之日起12 个月内。


2025年11月12日,公司通过集中竞价交易方式首次回购公司股份202,540股,已回购股份占公司总股本的比例为 0.2185%,购买的最低价为145.59元/股,最高价为 152.18 元/股,已支付的总金额为 30,007,642.39 元(不含交易佣金等交易费用)。


图片