圆财咨询
YUANCAIZIXUN
提供一站式企业服务生态链咨询

OPC+AI 创业陪跑服务,您企业发展成功的战略伙伴

NEWS CENTER
新闻动态
IVD上市企业,拿下呼吸道10个证!
来源: | 作者:小编 | 发布时间: 2025-11-17 | 151 次浏览 | 🔊 点击朗读正文 ❚❚ | 分享到:

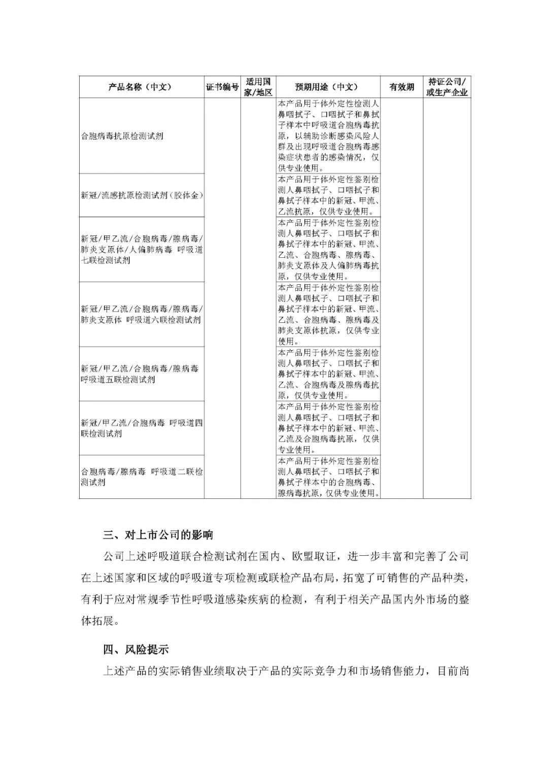
近日,东方基因公告。东方基因及控股子公司杭州莱和生物近日取得以下几款医疗器械产品的注册证书,其中包括10款呼吸道检测产品。


国内注册证:

肺炎支原体抗原检测试剂盒 (乳胶法)


国际注册证:

甲乙流抗原检测试剂(胶体金)

幽门螺杆菌抗原检测试剂(粪便)

幽门螺杆菌抗体检测试剂(全血/ 血清/血浆)

甲流抗原检测试剂(胶体金)

合胞病毒抗原检测试剂

新冠/流感抗原检测试剂(胶体金)

新冠/甲乙流/合胞病毒/腺病毒/ 肺炎支原体/人偏肺病毒呼吸道七联检测试剂

新冠/甲乙流/合胞病毒/腺病毒/ 肺炎支原体呼吸道六联检测试剂

新冠/甲乙流/合胞病毒/腺病毒呼吸道五联检测试剂

新冠/甲乙流/合胞病毒呼吸道四联检测试剂

合胞病毒/腺病毒呼吸道二联检测试剂


图片
图片