圆财咨询
YUANCAIZIXUN
提供一站式企业服务生态链咨询

OPC+AI 创业陪跑服务,您企业发展成功的战略伙伴

NEWS CENTER
新闻动态
重磅新政!国家药监局对这些医疗器械优先审批!
来源: | 作者:小编 | 发布时间: 2025-12-27 | 58 次浏览 | 🔊 点击朗读正文 ❚❚ | 分享到:

12月26日

国家药监局发布

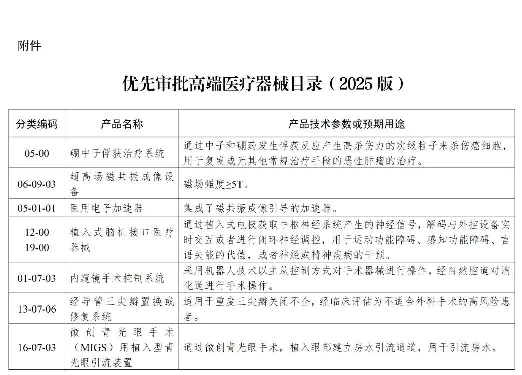
《优先审批高端医疗器械目录(2025版)》

全文如下

图片

国家药监局

关于发布优先审批

高端医疗器械目录(2025版)的通告

(2025年第48号)


为落实《关于全面深化药品医疗器械监管改革促进医药产业高质量发展的意见》(国办发〔2024〕53号),根据《医疗器械注册与备案管理办法》(国家市场监督管理总局令第47号),按照《国家药监局关于发布优化全生命周期监管支持高端医疗器械创新发展有关举措的公告》(2025年第63号)要求,国家药监局组织制订了《优先审批高端医疗器械目录(2025版)》(以下简称《目录》),现予公布,并就有关事宜通告如下:


一、国家药监局对《目录》中的医疗器械注册申请按照《医疗器械注册与备案管理办法》第七十三条第(三)项情形实施优先审批。


二、国家药监局医疗器械技术审评中心按程序对《目录》产品注册申请材料进行审核。审核拟定予以优先审批的,公示审核结果无异议后进入优先审批程序;审核拟定不予优先审批的,告知注册申请人原因并按常规程序办理。


三、本《目录》自公布之日起施行。后续国家药监局将根据需要进行调整。


特此通告。

国家药监局

2025年12月24日




图片
图片